设计江湖 硕博申请 研究计划 论文辅导 背景提升
  • 首页
  • 硕博申请
  • 硕博论文
  • 资料下载
  • 联系我们

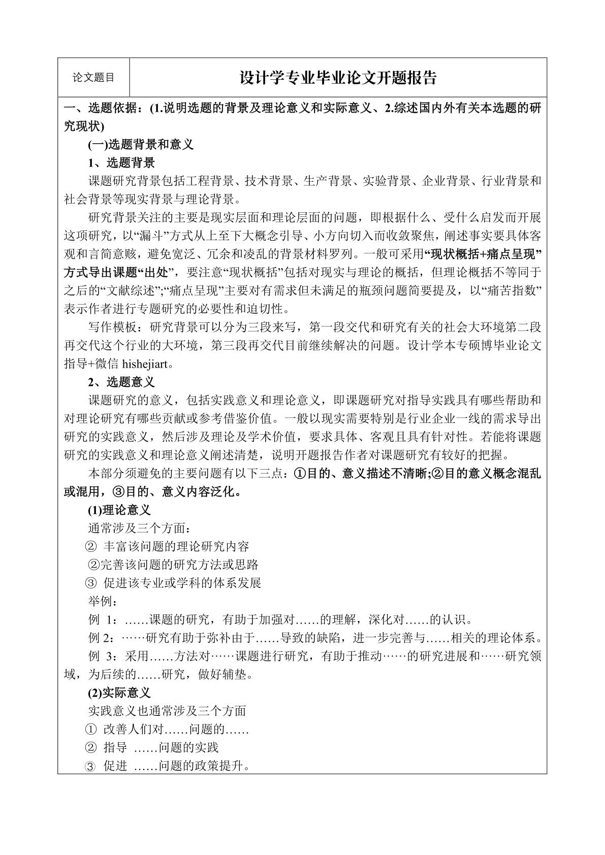
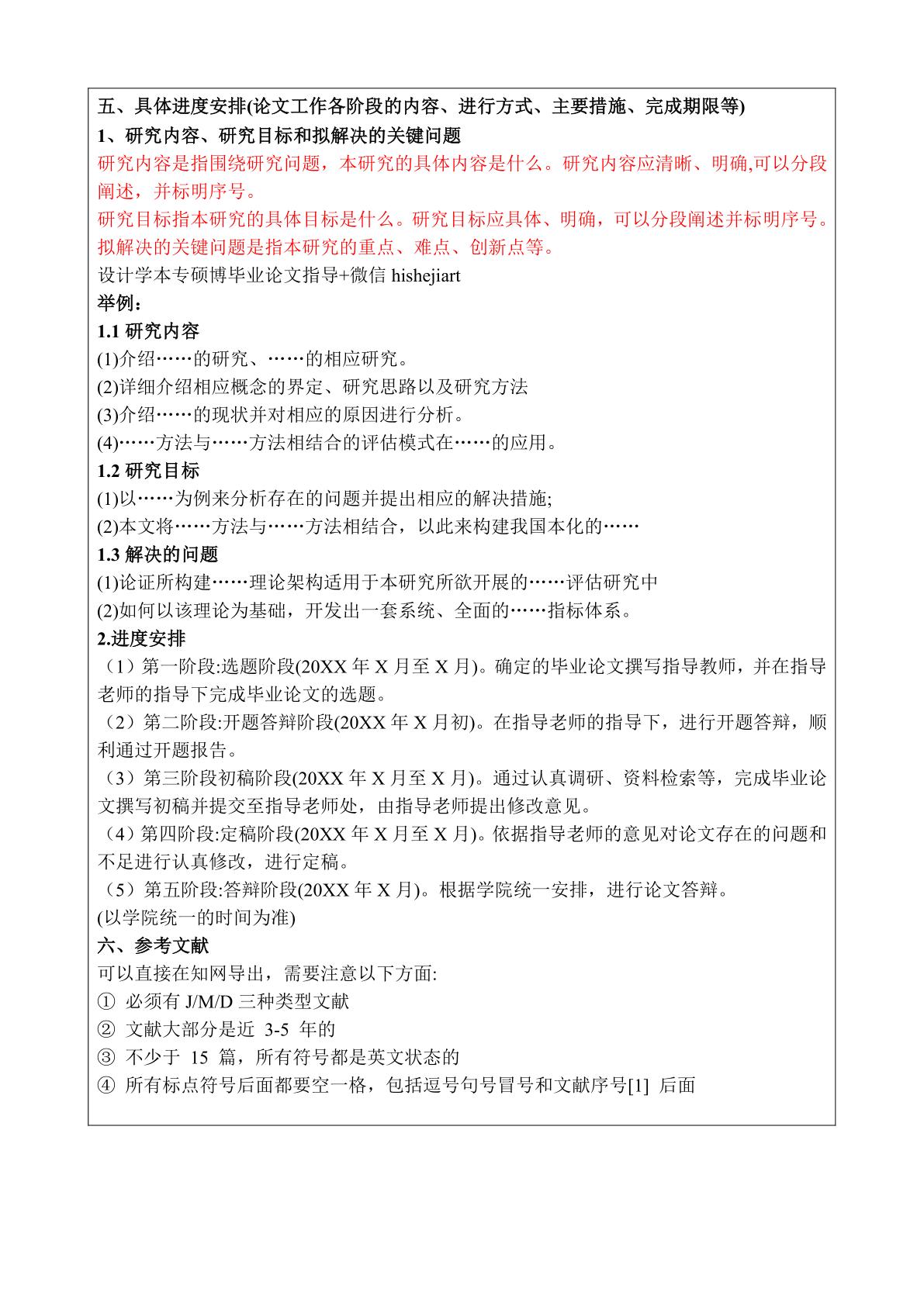
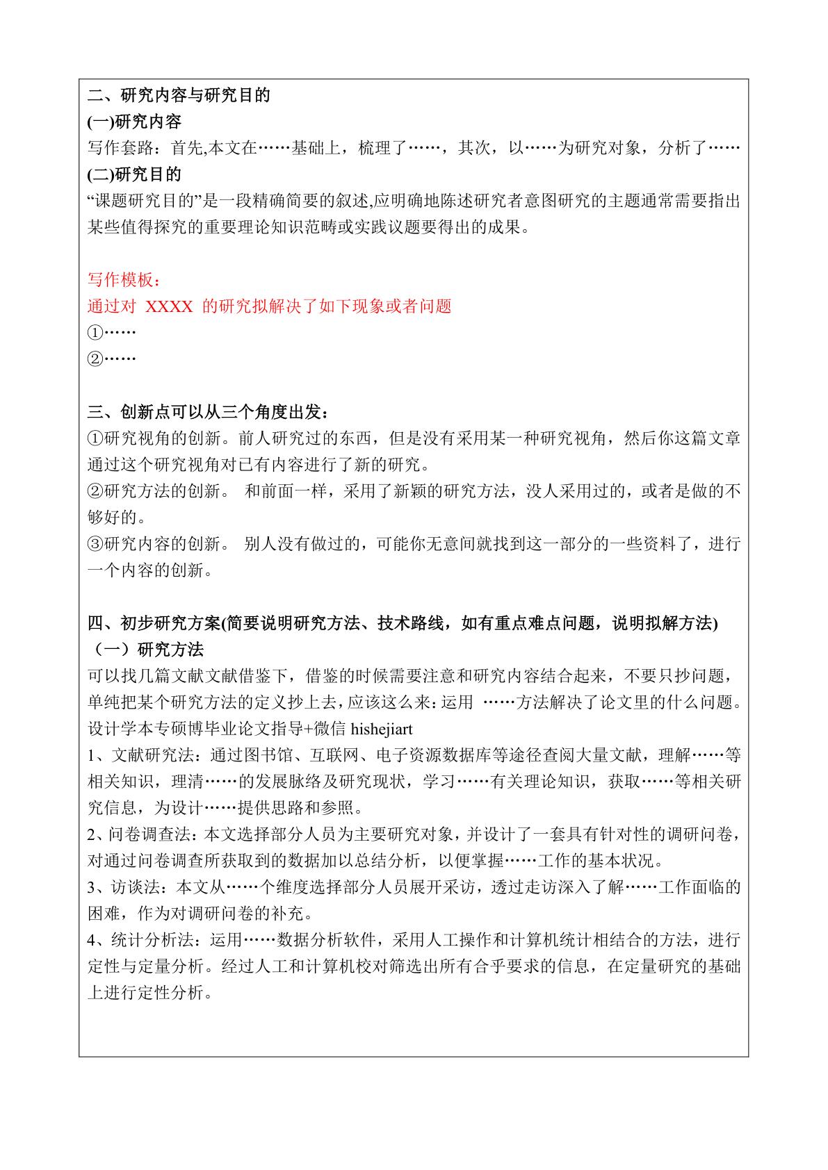
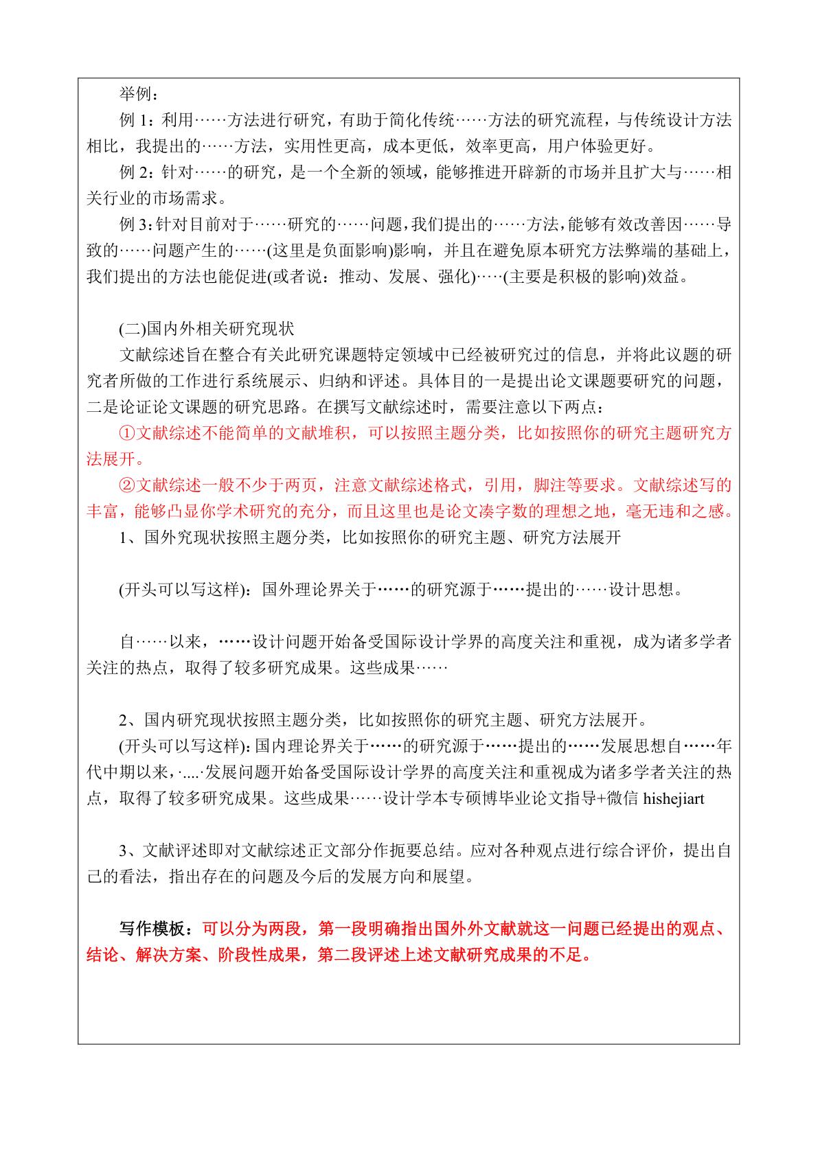
艺术设计毕业论文不会写,导师直接给了开题报告模板

2023年1月1日 sheji

sheji.art 1
pSC0acQ.jpg

pSC0U1g.jpg
pSC0N9S.jpg
pSC0Yh8.jpg

前一篇帖子
开题报告写作模板,毕业生必备
硕博论文辅导
下一篇帖子
sheji.art教师受聘教育部学位与研究生教育发展中心论文评议专家
硕博论文辅导

相关帖子

『硕论冲刺营』约你挑战一个月完成硕士论文
『硕论冲刺营』约你挑战一个月完成硕士论文
sheji.art|设计学艺术设计毕业论文一对一辅导
sheji.art|设计学艺术设计毕业论文一对一辅导
sheji.art|设计学硕士博士研究生论文选题1V1辅导
sheji.art|设计学硕士博士研究生论文选题1V1辅导
sheji.art|设计学硕士博士研究生论文开题报告1V1辅导
sheji.art|设计学硕士博士研究生论文开题报告1V1辅导

微信:hishejiart

邮箱:hi@sheji.art

微信公众号:设计江湖

小红书:sheji.art

 

©2025 sheji.art